注意:访问本站需要Cookie和JavaScript支持!请设置您的浏览器! 打开购物车 查看留言付款方式联系我们
初中电子 单片机教材一 单片机教材二
搜索上次看见的商品或文章:
商品名、介绍 文章名、内容
首页 电子入门 学单片机 免费资源 下载中心 商品列表 象棋在线 在线绘图 加盟五一 加入收藏 设为首页
本站推荐:
电子灭蝇器
文章长度[4900] 加入时间[2007/1/4] 更新时间[2026/1/5 5:19:56] 级别[0] [评论] [收藏]

作者:未知 来源:未知

  这个电子灭蝇器简单易制,对一切飞到灭蝇器电网上的苍蝇,均能歼灭。
  工作原理

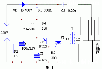
  该装置电路如图1所示(点此下载原理图)。整个装置直接由220V市电经整流后供电。R3、R4、R5、C1和双基极二极管组成张驰振荡器,其输出脉冲信号用于控制可控硅的导通和关断。不可控硅处于关断状态,市电经VD整流再经R6和L1的等效电阻向C3充电。当VS被触发导通后,C3上的电荷经导通的可控硅和L1的等效电阻迅速放电。当放电电流过零时,可控硅又自动关断。如此反复循环,在变压器的次级L2就获得了高压脉冲电压,这一电压加在由许多等距离金属丝组成的电网上,电网下设有诱饵,苍蝇嗅到诱饵而来,着落时触及电网而被电死,死蝇从网距空间自动下落,达到自动灭蝇的效果。
  元器件选择与制作
  元器件清单见下表。
 
编 号 名 称 型 号 数 量
R1 金属膜电阻 300K 1
R2 金属膜电阻 1K 1
R3 金属膜电阻 20-50K 1
R4 金属膜电阻 510Ω 1
R5 金属膜电阻 200Ω 1
C1 电解电容 100u/25V 1
C2 电解电容 5u/16V 1
C3 金属纸介电容 0.22u/400V 1
VD 整流二极管 IN4007 1
VS 单向可控硅 1A/400V 1
VT 双基极二极管 BT33 1
T 开关变压器 自制 1

  R3的阻值在20-50K之间选择。振荡电容C1最好选用钽电容,如选用普通铝电解电容,应保证漏电流足够小。C2为滤波电容,在保证耐压的前提下,容量大些为好。变压器用14吋黑白电视机行输出变压器的磁芯,初级用Φ=0.1mm的漆包线绕600匝,次级利用原高压包线圈。绕好后变压器需经烘干浸漆处理。
  改变R3的电阻值,使振荡频率在10-20Hz范围内,此时可测得输出电压在4kV左右。灭蝇盒的尺寸为320×225×70mm3 。在灭蝇盒顶部用14号铁丝制成高压电网。相邻铁丝距离为7mm。灭蝇盒前侧开一方孔,以便清除死蝇。使用时应封死,严防苍蝇从该洞进出。
  为防止小孩触及高压,灭蝇盒应安置在距地面几米高处,且应固定牢靠。

1、 本站不保证以上观点正确,就算是本站原创作品,本站也不保证内容正确。
2、如果您拥有本文版权,并且不想在本站转载,请书面通知本站立即删除并且向您公开道歉! 以上可能是本站收集或者转载的文章,本站可能没有文章中的元件或产品,如果您需要类似的商品请 点这里查看商品列表!
本站协议 | 版权信息 |  关于我们 |  本站地图 |  营业执照 |  发票说明 |  付款方式 |  联系方式
深圳市宝安区西乡五壹电子商行——粤ICP备16073394号-1;地址:深圳西乡河西四坊183号;邮编:518102
E-mail:51dz$163.com($改为@);Tel:(0755)27947428
工作时间:9:30-12:00和13:30-17:30和18:30-20:30,无人接听时可以再打手机13537585389